Systems | Development | Analytics | API | Testing

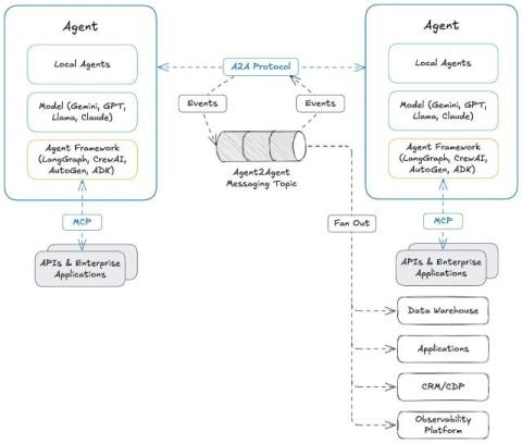
Why Google's Agent2Agent Protocol Needs Apache Kafka

Not long ago, I wrote about a growing problem in enterprise AI: agents that don’t talk to each other. You’ve got a customer relationship management (CRM) agent doing its thing, a data warehouse agent crunching numbers, a knowledge bot quietly surfacing documents—but none of them are sharing what they know. Instead of a smart, connected ecosystem, we’re stuck with isolated pockets of intelligence: an island of agents.

Building Streaming Data Pipelines, Part 1: Data Exploration With Tableflow

Whether we like it or not, when it comes to building data pipelines, the ETL (or ELT; choose your poison) process is never as simple as we hoped. Unlike the beautifully simple worlds of AdventureWorks, Pagila, Sakila, and others, real-world data is never quite what it claims to be. In the best-case scenario, we end up with the odd NULL where it shouldn’t be or a dodgy reading from a sensor that screws up the axes on a chart.

From Reactive to Orchestrated: Building Real-Time Multi-Agent AI With Confluent

We're entering a new era of artificial intelligence (AI), where intelligence isn't just reactive; it's orchestrated. At Agent Taskflow, we're pioneering a new class of systems: multi-agent orchestration platforms. These systems empower teams of AI agents to coordinate, think, reason, and act in concert—just like human teams. But building these systems at scale requires something most AI platforms overlook: real-time, observable, fault-tolerant communication.

3 Strategies for Achieving Data Efficiency in Modern Organizations

In today's digital age, organizations are experiencing an unprecedented increase in data generation. In 2010, the world stored about two zettabytes of data, and this number is expected to hit 175ZB in 2025. This immense growth underscores the importance of data efficiency in modern organizations. Data efficiency ensures that data is stored, processed, optimized for performance, and managed—cost effectively.

Agencies Win With Data Streaming: Evolving Data Integration to Enable AI

With data streaming, public sector organizations can better leverage real-time data and modernize applications. Ultimately, that means improving the reliability of services that agencies and citizens depend on, enhancing operational efficiency (therefore cutting costs), and delivering critical insights the moment they’re needed.

Guide to Consumer Offsets: Manual Control, Challenges, and the Innovations of KIP-1094

Consumer offsets are at the heart of Apache Kafka's robust data handling capabilities, as they determine how data is consumed, reprocessed, or skipped across topics and partitions. In this comprehensive guide, we delve into the intricacies of Kafka offsets, covering everything from the necessity of manual offset control to the nuanced challenges posed by offset management in distributed environments.

Beyond Boundaries: Leveraging Confluent for Secure Inter-Organizational Data Sharing

Data is one of a company’s most valuable assets. Its value is often limited, however, by the challenge of sharing it across organizational boundaries in a secure, reliable, and scalable way. Traditional approaches to inter-organizational data sharing have contributed to this. Flat file sharing, API calls, and proprietary solutions all pose different challenges, from security concerns to scalability and development burden.

Why Is My Apache Flink Job Not Producing Results?

Imagine that you have built an Apache Flink job. It collects records from Apache Kafka, performs a time-based aggregation on those records, and emits a new record to a different topic. With your excitement high, you run the job for the first time, and are disappointed to discover that nothing happens. You check the input topic and see the data flowing, but when you look at the output topic, it’s empty. In many cases, this is an indication that there is a problem with watermarks.

Ep 6 - From Roadblocks to Results: How Shared Vision Drives Data Streaming Success

Whether you're an executive setting the strategy or an architect building the backbone, alignment is the key to turning transformation from a buzzword into results. Rick Hernandez, principal technical architect at EY, shares how to unlock shared vision and turn it into enterprise-wide data streaming success. In this episode, Rick joins Joseph to explore how organizations can connect leadership ambition with technical execution. Exploring how top-down buy-in, clearly defined objectives, and strategic alignment with the right technology can give your organization “wings to a tiger.”

Unlocking Data Insights with Confluent Tableflow: Querying Apache Iceberg Tables with Jupyter Notebooks

What if you could analyze real-time and historical data with just a few clicks and minimal code? Whether you're a data scientist, engineer, or analyst working in Python, you don't need to be an Apache Kafka expert to unlock the power of streaming analytics. In this blog, we'll walk you through integrating Confluent Tableflow with Trino, which will enable you to query and visualize Apache Iceberg tables effortlessly in Jupyter Notebooks.

Enhancing Data Integration with Tableflow and Apache Iceberg

Integrating Tableflow and Iceberg tables streamlines the process of linking to external data lakes and data warehouses. Jeffrey Johnathan Jennings of signalRoom explains how this approach accelerates time to insight while ensuring a more efficient and cost-effective data architecture.

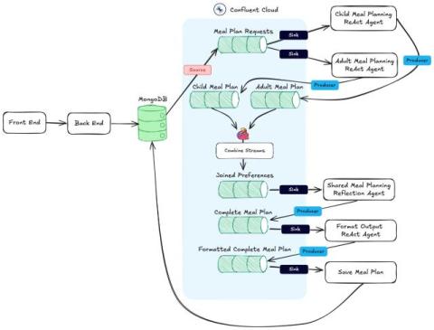
Chopped: AI Edition - Building a Meal Planner

As a dad of two toddlers with very particular tastes—one constantly wants treats for dinner and the other refuses anything that isn’t beige—I view dinnertime at my house as a nightly episode of “Chopped: Toddler Edition.” Add early bedtimes and the need to avoid meltdowns (theirs and mine), and the meal becomes less about gourmet aspirations and more about survival. The goal? Walk away with everyone fed, happy, and preferably not covered in food.

The AI Silo Problem: How Data Streaming Can Unify Enterprise AI Agents

Artificial intelligence (AI) agents are everywhere. Salesforce has Agentforce, Google launched Agentspace, and Snowflake recently announced Cortex Agents. But there’s a problem: They don’t talk to each other. Your customer relationship management (CRM) agent doesn’t know what insights your data warehouse agent has. Your knowledge retrieval agent operates in isolation. Instead of having a connected AI ecosystem, we’re repeating history and creating AI silos.

Shifting Left: How Data Contracts Underpin People, Processes, and Technology

The divide between operational and analytical systems has long resulted in data inconsistencies, unreliability, and redundancies. Without a single, unified source of truth, teams interpret information in their own ways—often after the fact. This can lead to downstream data discrepancies, issues, and distrust. Meanwhile, changes to upstream data structures create ripple effects, breaking downstream systems and requiring manual intervention to fix issues.

Ep 5 - The Secret to Data Streaming Success: Speaking the Same Language

Want your real-time data streaming initiative to stick? Success hinges on more than pipelines—it’s about people, governance, and business impacts. Jeffrey Johnathon Jennings (J3), managing principal at signalRoom, shares how to bring it all together. In this episode, J3 shares how he’s used impactful proofs of concepts to demonstrate value early, then scaled effectively through shift left with governance and stronger cross-team collaboration.